Hi, I'm

Aankit.

I build intelligent systems

Currently, building deep learning pipelines that turn messy cosmic data into clean power spectra, speeding up cosmology research beyond traditional approaches.

About Me

Hello there! I’m a master’s graduate in Computer Engineering (Machine Learning specialization) from the University of Texas at Dallas. Right now, I’m part of an NSF-funded project at UT Dallas and collaborating with the Cosmological Parameter Estimation group group under Dr. Ishak. My work involves building and fine-tuning neural architectures to clean Cosmic Microwave Background (CMB) maps, extracting the underlying cosmological signal from noisy data using deep neural architectures. It’s challenging, constantly pushing me to optimize large-scale simulations, experiment with architectures, and make neural networks that actually work beyond the textbook.

Before this, I’ve worked across a mix of academic research and applied ML. I have published four journal papers with 120+ citations, and contributed to open-source repositories. I’ve built end-to-end ML systems for NLP, OCR automation, segmentation, sentiment analysis, and speech emotion recognition, along with backend pipelines using Python, SQL, Docker, and AWS. I love turning messy datasets into clean, actionable insights, whether through optimizing deep learning architectures, scaling computations across multi-GPU clusters, or experimenting with novel algorithms. Beyond research, I enjoy exploring ways AI can simplify real-world problems, and I’m always tinkering, learning, and pushing the boundaries of what’s possible.

When I’m not coding or analyzing data, you’ll find me climbing rocks, hiking trails, and capturing landscapes through my lens.

Education

2023 - 2025
Richardson, TX
MS in Computer Engineering
University of Texas at Dallas
GPA: 3.8 out of 4.0
Coursework: Machine Learning, Statistical Methods in AI and ML, NLP, Applied Data Structures and Algorithms, Computer Architecture, Embedded Systems, Wireless Sensor Systems, Hardware Modelling, Advanced Digital Language
2016 - 2020
Kolkata, IN
BTech in Electronics and Communication Engineering
University of Calcutta
GPA: 8.03 out of 10.0
Thesis: Low-Power Multi-Optional Sat-nav Module with Multi-Constellation Satellite Signal Tracking.

Experience

Machine Learning Researcher - University of Texas at Dallas
Aug 2025 - present
Building and optimizing neural pipelines within ADAPT RAISE, an NSF-funded effort (Award #2327245) to accelerate cosmological inference using deep learning, focusing on extracting clean power spectra from noisy CMB (Cosmic Microwave Background) maps, enabling faster, scalable alternatives to traditional Bayesian pipelines.
  • Active contributor to the CMB-ML GitHub organization, supporting open-source research for cosmology and machine learning; working toward submitting findings to ICCV/CVPR.
  • Processed 1,600 high-resolution (Nside=512) CMB simulated maps (24GB) across multiple splits.
  • Developed an UNet-inspired encoder-decoder neural architecture, trained under 20s per epoch on modern GPUs, for denoising and recovering the angular power spectrum (Cℓ) across ℓ ∈ [2, 1280] from these simulated maps.
  • Performed rigorous ablation studies including dropout, batch normalization, loss function variants (MSE, normalized MSE, Wishart), and activation functions (ReLU, GELU).
  • Automated hyperparameter sweeps using Hydra and shell scripting to benchmark model performance across ells, detectors, and feature configurations at different resolutions (Nside=128/512).
Data Scientist - SEI Investments Company
Oct 2021 - Aug 2023

Developed end-to-end automation and analytics solutions to streamline data workflows and enhance business intelligence.

  • Automated document processing: Built a Python-based NLP and OCR system that reduced manual data entry by 50% and improved data accessibility.
  • Data reconciliation & insights: Designed a scalable reconciliation workflow in Alteryx and interactive Tableau dashboards for large datasets, improving cross-team efficiency and decision-making.

Projects

RAISE ADAPT - Novel AI/ML methods to derive CMB temperature and polarization power spectra from uncleaned maps
PyTorch Neural Networks Cosmology
RAISE ADAPT - Novel AI/ML methods to derive CMB temperature and polarization power spectra from uncleaned maps
This project applies novel machine learning methods to extract clean Cosmic Microwave Background (CMB) signals from contaminated data, enabling high-precision studies of primordial gravitational waves. By combining deep neural networks with statistical models and domain knowledge, the team produces scientifically informed, efficient models that directly generate temperature and polarization power spectra from raw maps.
SecureVision - Raspberry Pi Biometric Authentication System
Raspberry Pi Computer Vision AWS Facial Recognition Security Edge Impulse
SecureVision - Raspberry Pi Biometric Authentication System
Developed an advanced facial recognition security system using Raspberry Pi, integrating computer vision techniques with AWS cloud services to capture, log, and alert on unauthorized access attempts, demonstrating expertise in IoT, machine learning, and cloud infrastructure.
Document Intelligence RAG - AI-Powered PDF Analysis
FastAPI Sentence-Transformers ChromaDB Groq API RAG Pipeline Vector Search PDF Processing LLM Integration Semantic Search Production-Ready
Document Intelligence RAG - AI-Powered PDF Analysis
A production-ready RAG (Retrieval-Augmented Generation) system that enables intelligent querying of PDF documents using advanced AI. Upload research papers, technical documents, or PDFs and ask natural language questions to get instant AI-powered answers with source citations. Built with modern ML stack featuring semantic search, vector embeddings, and LLM integration for accurate document understanding.
NEAT Algorithm playing Dino Game
NEAT Algorithm playing Dino Game
Implemented the NeuroEvolution of Augmenting Topologies (NEAT) algorithm to train an AI agent to play the Chrome Dino game. The project involved evolving neural network architectures and weights through genetic algorithms, enabling the agent to learn optimal jumping strategies to avoid obstacles and achieve high scores.
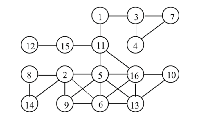
Graph-Based Heuristic Optimization
Graph-Based Heuristic Optimization
Modeled a test graph in C++ and applied a heuristic procedure to solve the clique partitioning problem (NP-hard) in dictionary-based test data compression for reducing data volume.

Looking for smaller experiments and weekend projects? Check out my Side Quests →

Publications

Computer Vision Segmentation Algorithm Ensemble Model Agriculture
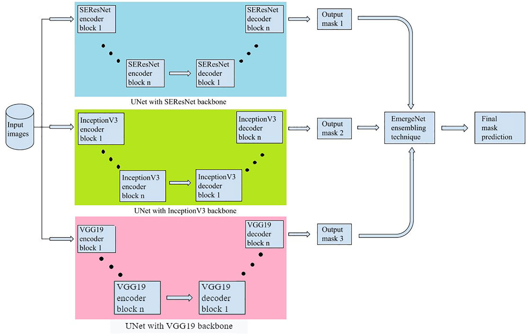
EmergeNet | Frontiers in Plant Science
A novel deep-learning based ensemble segmentation model for emergence timing detection of coleoptile.
Computer Vision YOLOv3 Plant Phenotyping Benchmark Dataset Agriculture
FlowerPhenoNet | Remote Sensing
Automated flower detection from multi-view image sequences using deep neural networks for temporal plant phenotyping analysis.
Metaheuristic Algorithm Feature Selection MFCC and LPC Machine Learning Acoustic feature extraction
BBA-LAHC | IEEE Access
A novel, nature-inspired metaheuristic Feature Selection (FS) algorithm using Binary Bat Algorithm and Late Acceptance Hill-Climbing Algorithm.
Metaheuristic Algorithm Feature Selection RASTA-PLP Mel Spectogram
HS-NMR | IEEE Access
A new hybrid Feature Selection (FS) algorithm by using the Harmony Searching Algorithm and Naked-Mole Rat Algorithm in order to classify languages.

Achievements

2x Jonsson School Dean’s Scholarship Recipient
Selected as one of a few graduate students to receive this highly competitive, merit-based scholarship awarded by the Erik Jonsson School of Engineering and Computer Science at The University of Texas at Dallas.

Get in Touch

Always learning, always coding. Don’t be shy, say hi!